Street Source is shutting down April 30th, 2026. Read the announcement

coil swap "carb coil to EFI coil"

1639 views
3 replies
3 following
M
coil swap "carb coil to EFI coil"
B
briankmizell
+1y
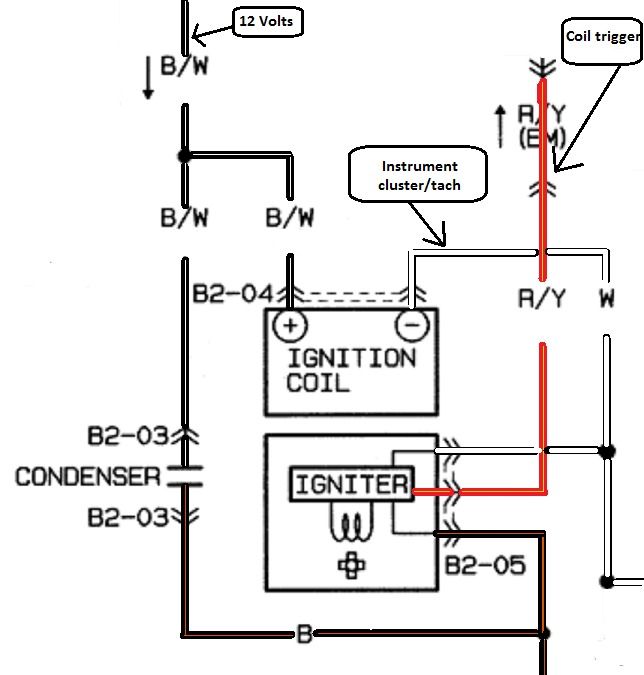
My factory carbureted coil went bad, I have one from a B2200 EFI.

I got it wired up yesterday, at least I think I have it wired right. Below is a picture of how I wired it.

thread post photo


I tried firing it up last night a bit before dark, it didn't start. I checked to see if the coil was firing and its not. It got dark before I had time to check and make sure there aren't any fuses blown, etc etc.

I know several people here have done the swap to a complete EFI setup, so I was hoping that I could get some feed back on the way I wired my coil.

I hooked the Red/yellow wire to the blue wire on the carb'd distributor.

The black/white (self explanatory)

The white wire, I hooked to the yellow/blue wire that is just under the radiator support (the one that goes to the tach input)

Did I wire it correctly?
B
briankmizell
+1y
any feed back on this?
axel breaker earl's avatar
axel breaker earl
+1y
If your using the stock carburetor distributor, then don't use the ignitor, I would think. Just hook up the EFI coil as the regular coil is connected and try that.
chilnviln's avatar
chilnviln
+1y
I'm no expert here so I'm only going by what the book says and it seems to get tricky trying to mesh the two. the CARB blue wire only goes from distributor igniter to coil (-) and Y/L goes control unit/tach/coil(-)

the EFI R/Y only goes to control unit and W is tach/coil(-)

I'm thinking the wires may be reversed. Put the blue wire on EFI white and Y/L on EFI R/Y

Related Discussions in Mazda Engine Performance