Street Source is shutting down April 30th, 2026. Read the announcement

air ride help

189 views
1 replies
2 following
W
air ride help
B
BigBoyToy01
+1y
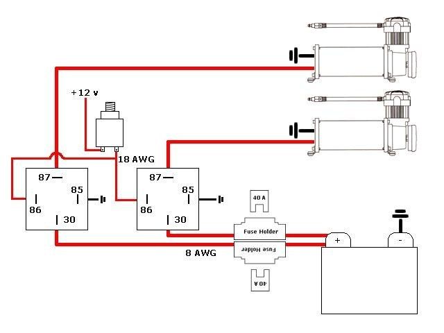
I need help on wiring up two compressors to one tank.I am having a problem with knowing if i will need two relays or how i need to hook it up.A diagram would be real helpful if you got one.
whynotfab's avatar
whynotfab
+1y
I've heard of solenoids/relays that can handle 2.. not sure of the specs, so I'll just recommend doing it with 2 relays, and post a diagram up for ya..

Here ya go, hopefully it helps:



post photo

Related Discussions in Mini Truckin General