Street Source is shutting down April 30th, 2026. Read the announcement

airride help

745 views
3 replies
3 following
W
airride help
B
BigBoyToy01
+1y
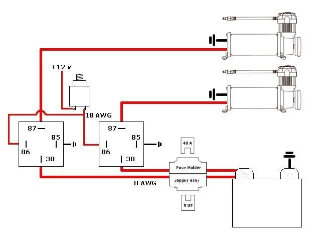
How do you hook up two compressors up to one tank.I just need the wiring help.
whynotfab's avatar
whynotfab
+1y
Edited: 9/25/2005 3:20:55 PM by LowNFToy

If you are using a pressure switch then this is correct.. If you are using a toggle switch to turn them on/off when you want, just use it in place of the Pressure Switch. Here's the diagram for 2 compressors/2 relays.



Let me know if that doesnt help you completely, Ill be on AIM all day if thats quicker. Good luck
post photo
shvd64cdy's avatar
shvd64cdy
+1y
good shit ricky! you're the man!
whynotfab's avatar
whynotfab
+1y
nice sig haha

Related Discussions in Mini Truckin General